Программа экзамена (теоретические вопросы)
-
Определение поля (аксиомы входят в определение).

-
Определение линейного пространства над полем (аксиомы входят в определение).

-
Определение линейно зависимой системы векторов, определение линейно независимой системы векторов, привести примеры

-
Определение базиса линейного пространства, определение размерности линейного пространства, определение координат вектора в базисе

-
Матрица перехода. Определение, вывод формул, связывающих координаты вектора в старом базисе с его координатами в новом базисе

-
Определение изоморфных линейных пространств. Привести примеры. Свойства изоморфизма (рефлексивность, симметричность, транзитивность). Доказательство

-
Определение изоморфных линейных пространств. Доказать теорему о том, что любое пространство размерности n изоморфно n-мерному координатному пространству

-
Определение подпространства линейного пространства. Эквивалентное определение

-
Доказательство утверждения, что подмножество является подпространством тогда и только тогда, когда оно замкнуто относительно операций сложения и умножения на число.

-
Привести несколько примеров линейного пространства и его подпространства. Обосновать.

-
Определение суммы и пересечения двух подпространств.

-
Определение прямой суммы подпространств. Привести несколько примеров.

-
Доказать утверждение, что пространство раскладывается в прямую сумму тогда и только тогда, когда ноль раскладывается единственным образом.

-
Теорема о размерности суммы двух подпространств.

-
Определение линейного оператора. Примеры.

-
Определение ядра и образа линейного оператора. Примеры.

-
Теорема о связи размерностей ядра и образа. Доказательство.

-
Определение матрицы линейного оператора. Действие линейного оператора на вектор (вывод формулы)

-
Формула связи между матрицами линейного оператора в разных базисах. (с выводом)

-
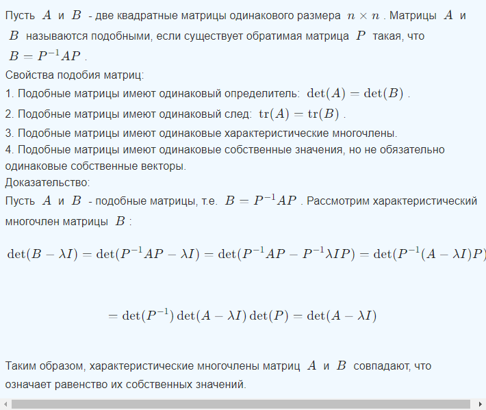
Подобные матрицы. Свойства подобия. Доказательство.

-
Действия над линейными операторами. Матрицы суммы, умножения на число, умножения операторов, обратного оператора

-
Определение собственных векторов и собственных значений линейного оператора. Привести примеры

-
Характеристическая матрица и характеристический многочлен. Характеристический многочлен для n=2 и для n=3

-
Алгоритм поиска собственных векторов и собственных значений.

-
Теорема о приведении линейного оператора к диагональному виду. Доказательство.

-
Теорема о линейной независимости собственных векторов, отвечающих различным собственным значениям. Доказательство для общего случая и доказательство для частного случая

-
Определение евклидова пространства (аксиомы!). Примеры евклидовых пространств

-
Определение нормы. Неравенство Коши-Буняковского ( с доказательством)

-
Свойства нормы и скалярного произведения. (с доказательством)

-
Определение ортогональной системы векторов и ортонормированной системы векторов. Привести примеры

-
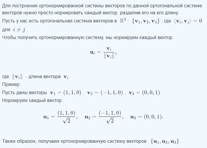
Построение по данной ортогональной системе векторов ортонормированной системы векторов. Пример.

-
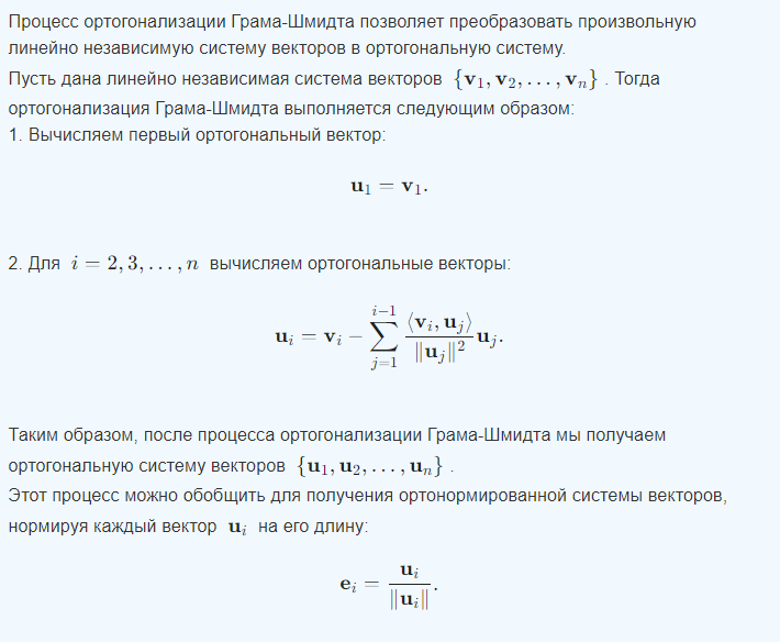
Процесс ортогонализации Грама-Шмидта. (с выводом)

-
Определение комплексно-сопряженных чисел. Свойства комплексного сопряжения

-
Определение унитарного пространства (аксиомы!). Примеры унитарных пространств

-
Определение ортогонального дополнения. Теорема о разложении в прямую сумму. Привести примеры

-
Ортогональные матрицы. Определение. Равносильные определение, примеры

-
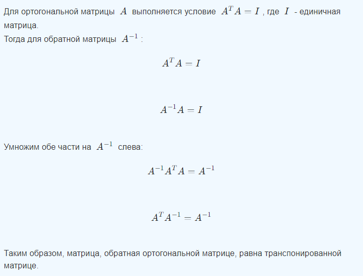
Вывод утверждения о том, что строки и столбцы ортогональной матрицы образуют ортонормированный базис (для матриц второго порядка), вывод утверждения, что матрица, обратная ортогональной, равна транспонированной матрице

-
Сопряженная матрица, еѐ свойства, примеры сопряженных матриц

-
Эрмитова (самосопряженная) матрица. Определение, свойства, примеры

-
Унитарные матрицы. Определение, равносильные определения, примеры

-
Вывод утверждения о том, что строки и столбцы унитарной матрицы образуют ортонормированный базис (для матриц второго порядка), вывод утверждения, что матрица, обратная унитарной, равна сопряженной матрице

-
Матрица Грама (определение), свойства матрицы Грама

-
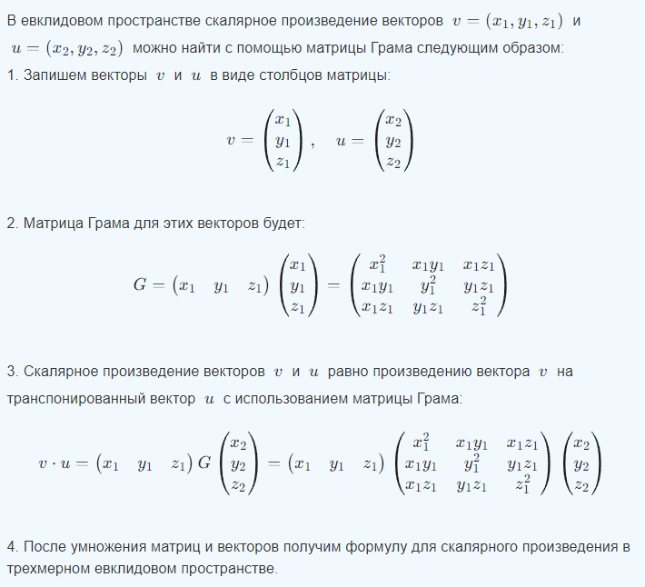
Нахождение скалярного произведения в евклидовом пространстве с помощью матрицы Грама (вывод формулы для случая трехмерного евклидова пространства)

-
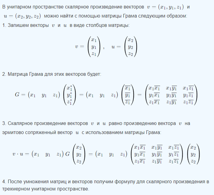
Нахождение скалярного произведения в унитарном пространстве с помощью матрицы Грама (вывод формулы для случая трехмерного унитарного пространства)

-
Определение линейной формы (линейного функционала). Привести примеры

-
Определение квадратичной и билинейной форм

-
Определение симметрической и кососимметрической билинейных форм

-
Примеры билинейной, квадратичной, симметрической и кососимметрической форм

-
Матрица билинейной формы и матрица квадратичной формы, вывод формулы

-
Изменение матрицы квадратичной формы при замене базиса, вывод формулы

-
Замена переменных в квадратичной форме, вывод формулы.

-
Ранг квадратичной формы. Канонический вид

-
Нормальный вид квадратичной формы над полем комплексных и вещественных чисел. Ранг квадратичной формы, положительный и отрицательный индексы инерции

-
Приведение квадратичной формы к каноническому виду. Теорема Лагранжа. Теорема Якоби

-
Классификация квадратичных форм. Привести примеры

-
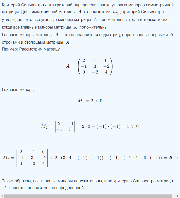
Критерий Сильвестра
